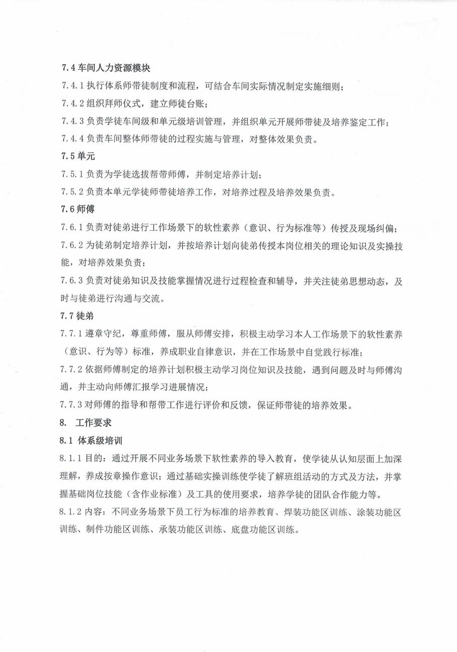
校企合作

现代学徒制

>> 校企合作 >> 现代学徒制 >> 正文

二、校企“双主体”育人

发布日期:2024-08-12    作者:     点击:

2.1 校企“双主体”育人机制情况

2.1.1 现代学徒制学习考核及毕业管理制度



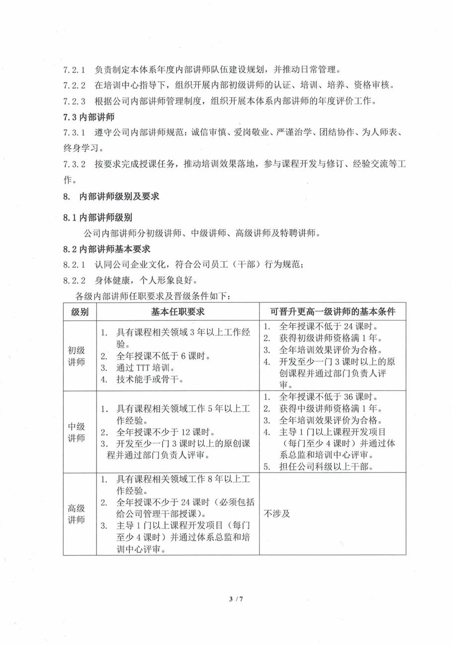
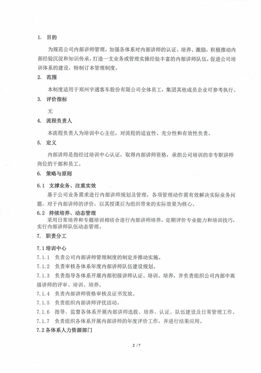
2.1.2 公司内部讲师选拔管理制度


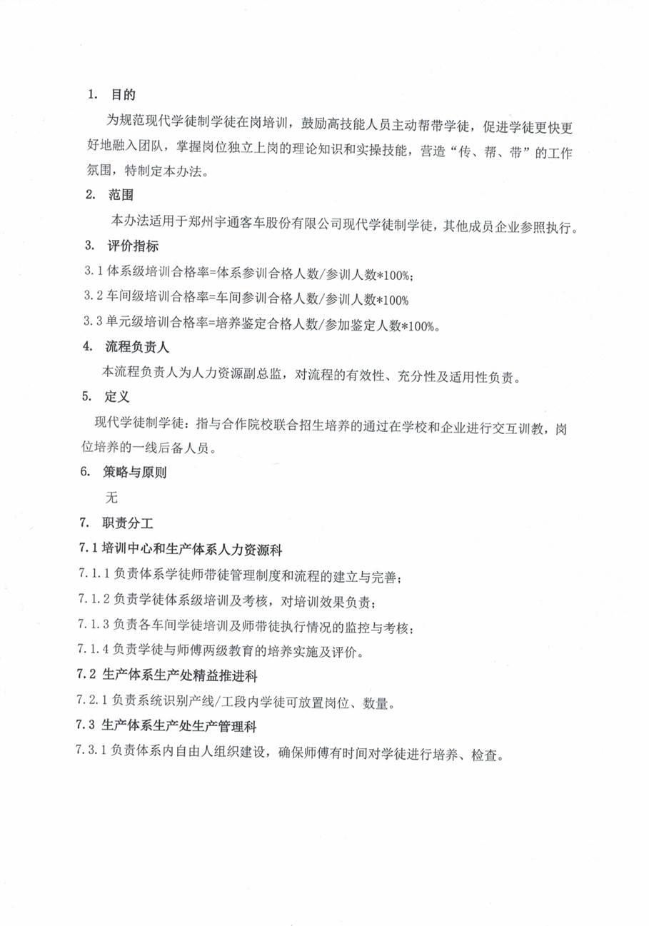
2.1.3 现代学徒制师带徒管理办法


2.1.4 信阳职业技术学院现代学徒制教学质量监控体系及运行规定

现代学徒制教学质量监控体系及运行规定_1现代学徒制教学质量监控体系及运行规定_2现代学徒制教学质量监控体系及运行规定_3

现代学徒制教学质量监控体系及运行规定_4

现代学徒制教学质量监控体系及运行规定_5



现代学徒制教学质量监控体系及运行规定_6

现代学徒制教学质量监控体系及运行规定_7


2.1.5 岗位标准

图像 (24)

图像 (25)

图像 (26)

图像 (27)

3.6汽车制造与装配技术专业岗位标准_1

3.6汽车制造与装配技术专业岗位标准_2

3.6汽车制造与装配技术专业岗位标准_3


2.1.6 过程性资料

IMG_256




ebf2e6a812aba7bfca752900683c736





2.2  校企共同制订人才培养方案

2.2.1 现代学徒制人才培养方案

信阳职业技术学院新能源汽车技术专业2023级人才培养方案_1


图像 (22)

信阳职业技术学院新能源汽车技术专业2023级人才培养方案_18


2.2.2 共同开发专业核心课程标准

图像 (15)

图像 (16)


2.3 校企共同考核

2.3.1 现代学徒制学习考核及毕业管理制度



2.3.2 证书获取

1696919083323

7be30eb67cce56654b9ca9ab34fe47e

48c6c93155b35f68da19ce4a5afe455


eaa4ace6b1e2668ae9cccdf8e16f99b

39d1b5433d8ce74c3f24ea5cec2cbd2


6ff856211e778b87fa402a8246cf68d


图像 (15)


图像 (16)