校企合作

现代学徒制

>> 校企合作 >> 现代学徒制 >> 正文

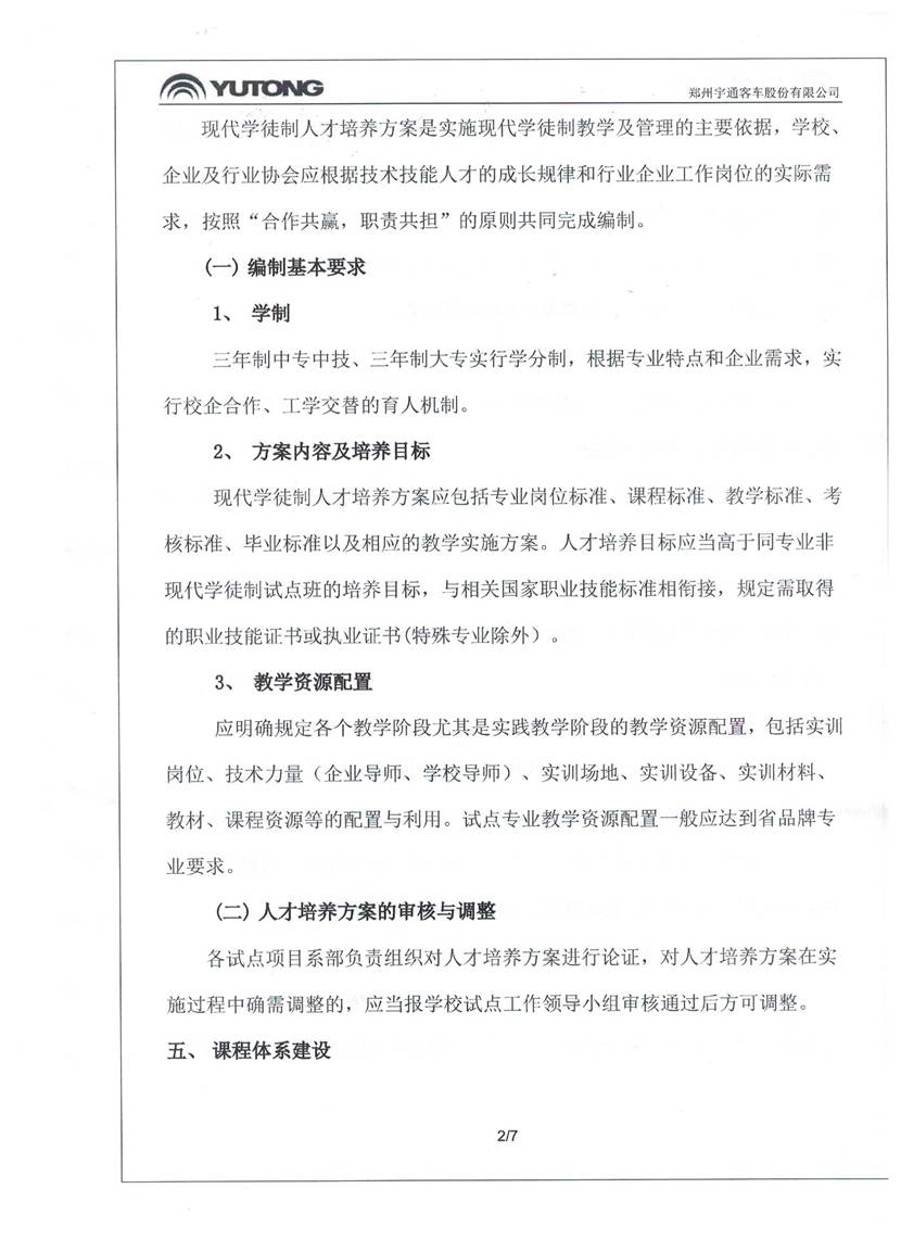
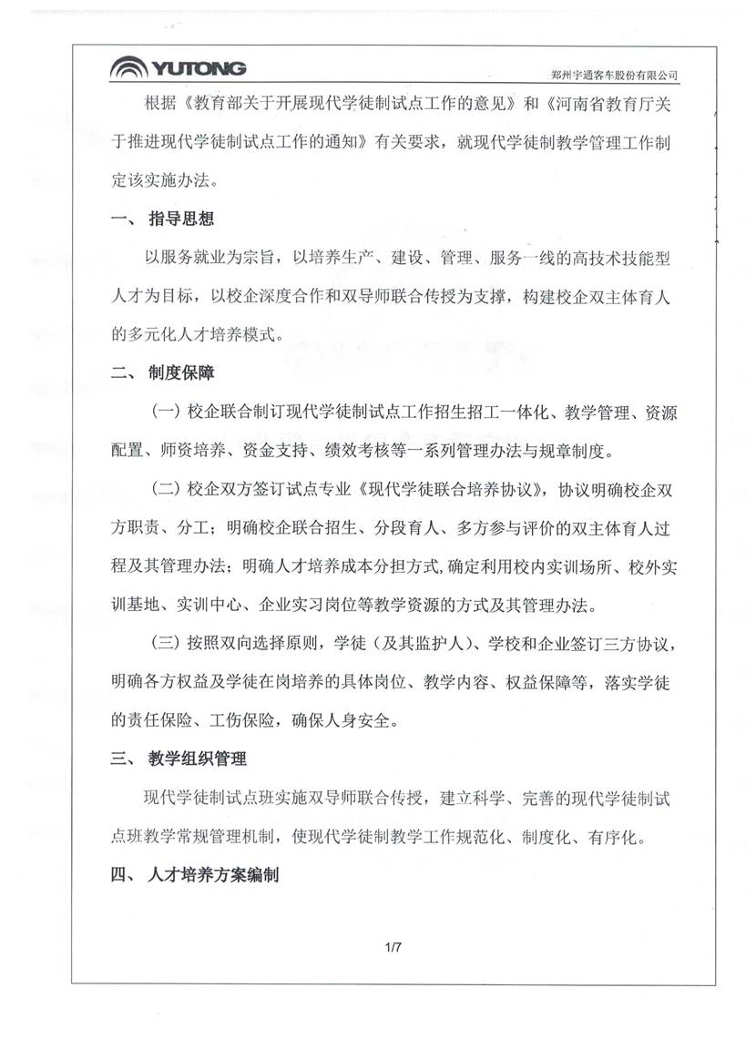
四、管理机制建设

发布日期:2024-08-12    作者:     点击:

4.1 制度建设及实施

4.1.1 现代学徒制一体化招生招工、工学交替方案及实施办法

现代学徒制一体化招生招工方案及实施办法_1



4.1.2 培养运行管理

图像 (28)

图像 (29)

图像 (30)

图像 (31)

图像 (32)

图像 (33)

图像 (34)


4.1.3 现代学徒制项目课程学分认定和互换管理暂行办法


4.1.4 人才培养成本分担


4.1.5 学生(学徒)权益保护-企业与学徒签订的学徒协议


4.1.6 制度建设过程材料

信阳职业技术学院现代学徒制校企定期会商制度_1

信阳职业技术学院现代学徒制校企定期会商制度_2




d4a77c49db4de016b362af0697a4600


21级现代学徒制班录用情况表1_321级现代学徒制班录用情况表1_2